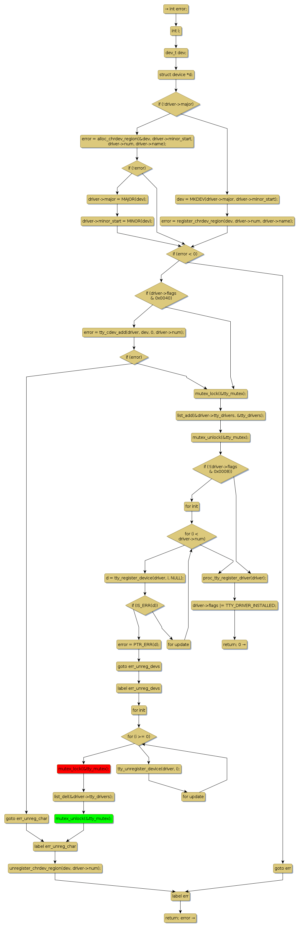
Instance Verification Kit (IVK)
mutex lock @ [86508+23+/linux-3.19-rc1/drivers/tty/tty_io.c]
Instance Signature: tty_mutex
|
The Matching Pair Graph:
|
|
Function Name
|
Control Flow Graph (CFG)
|
Events Flow Graph (EFG)
|
Source Correspondence
|
|
tty_register_driver
|
|
|
[85424+19+/linux-3.19-rc1/drivers/tty/tty_io.c]
|